
近日,国家药品监督管理局医疗器械标准管理中心发布《采用脑机接口技术的医疗器械 术语》医疗器械国家标准的征求意见稿,并向社会公开征求意见,同时提到,该标准将于发布后6个月正式实施。
意见反馈时间:2025年10月21日前
意见反馈邮箱:sactc10@126.com
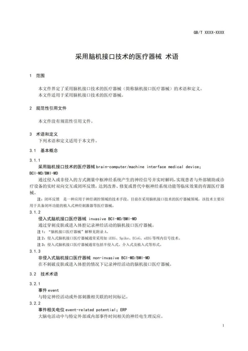
我们将该标准草案正文及附录内容以图片形式转载如下:









以上仅以图片形式对标准草案部分内容进行转载,如需查看草案全文,请添加文末小编微信或点击“阅读原文”。

近日,国家药品监督管理局医疗器械标准管理中心发布《采用脑机接口技术的医疗器械 术语》医疗器械国家标准的征求意见稿,并向社会公开征求意见,同时提到,该标准将于发布后6个月正式实施。
意见反馈时间:2025年10月21日前
意见反馈邮箱:sactc10@126.com
我们将该标准草案正文及附录内容以图片形式转载如下:









以上仅以图片形式对标准草案部分内容进行转载,如需查看草案全文,请添加文末小编微信或点击“阅读原文”。
信息来源:中国食品药品检定研究院
排版整理:betway必威西盟体育官网入口药械
信息来源:中国食品药品检定研究院
排版整理:betway必威西盟体育官网入口药械
往期精彩推荐
医疗器械注册咨询认准betway必威西盟体育官网入口
深圳:0755-86194173
广州:020 - 82177679
湖南:0731-22881823
湖北:181-3873-5940
江苏:135-5494-7827
广西:188-2288-8311
海南:135-3810-3052
重庆:135-0283-7139


