近年来,随着医疗器械审评审批制度改革的深化,注册自检已成为医疗器械企业加速产品上市的重要路径。2021年修订的《医疗器械监督管理条例》首次明确允许企业提交自检报告作为注册依据,标志着我国医疗器械监管从“政府主导检验”向“企业主体责任”转变的重大突破。
但与此同时,注册自检现场检查也成为药监部门重点关注的领域。自2021年以来,国家药监局陆续发布《医疗器械注册自检管理规定》《医疗器械注册自检管理规定实施指南(征求意见稿)》等文件,对注册自检工作提出了更高要求。
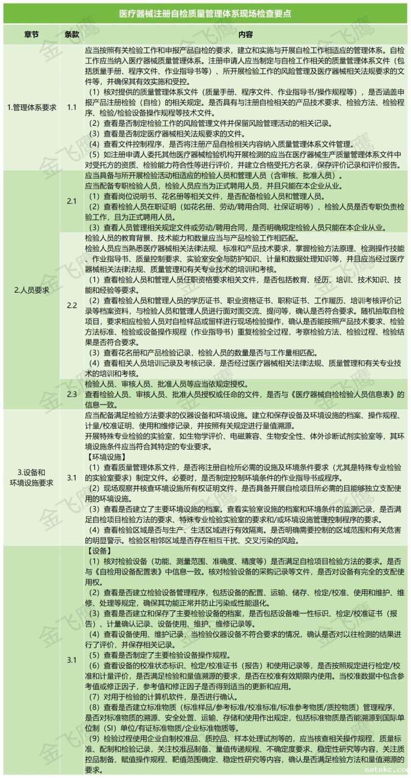
然而,在享受政策红利的同时,不少企业在实际操作中仍面临诸多挑战:自检人员资质不足、检验设备管理不规范、检验记录保存不规范等问题频发,导致现场检查时屡屡碰壁。为帮助企业更好地把握注册自检的关键环节,在前段时间给大家带来的注册自检直播培训基础上,本文我们汇总了医疗器械注册自检现场检查关键要点,以供相关企业参考:

以上仅以图片形式对现场检查要点进行部分展示,如需Excel文档,请添加文末小编微信。
近年来,随着医疗器械审评审批制度改革的深化,注册自检已成为医疗器械企业加速产品上市的重要路径。2021年修订的《医疗器械监督管理条例》首次明确允许企业提交自检报告作为注册依据,标志着我国医疗器械监管从“政府主导检验”向“企业主体责任”转变的重大突破。
但与此同时,注册自检现场检查也成为药监部门重点关注的领域。自2021年以来,国家药监局陆续发布《医疗器械注册自检管理规定》《医疗器械注册自检管理规定实施指南(征求意见稿)》等文件,对注册自检工作提出了更高要求。
然而,在享受政策红利的同时,不少企业在实际操作中仍面临诸多挑战:自检人员资质不足、检验设备管理不规范、检验记录保存不规范等问题频发,导致现场检查时屡屡碰壁。为帮助企业更好地把握注册自检的关键环节,在前段时间给大家带来的注册自检直播培训基础上,本文我们汇总了医疗器械注册自检现场检查关键要点,以供相关企业参考:

以上仅以图片形式对现场检查要点进行部分展示,如需Excel文档,请添加文末小编微信。
医疗器械注册咨询认准betway必威西盟体育官网入口
深圳:0755-86194173
广州:020 - 82177679
湖南:0731-22881823
湖北:181-3873-5940
江苏:135-5494-7827
广西:188-2288-8311
海南:135-3810-3052
重庆:135-0283-7139


