
7月23日,国家药监局医疗器械标准管理中心发布《一次性使用内窥镜注射针》医疗器械行业标准的征求意见稿,并向社会公开征求意见。
意见反馈时间:2024年09月22日前 意见反馈邮箱:sactc95@163.com
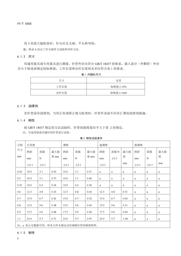
以下为该标准征求意见稿部分内容:








以上仅以图片形式对部分内容进行转载.
信息来源:国家药监局医疗器械标准管理中心 排版整理:betway必威西盟体育官网入口药械
医疗器械注册咨询认准betway必威西盟体育官网入口 深圳:0755-86194173 广州:020 - 82177679 四川:028 - 68214295 湖南:0731-22881823 湖北:181-3873-5940 江苏:135-5494-7827 广西:188-2288-8311 海南:135-3810-3052


