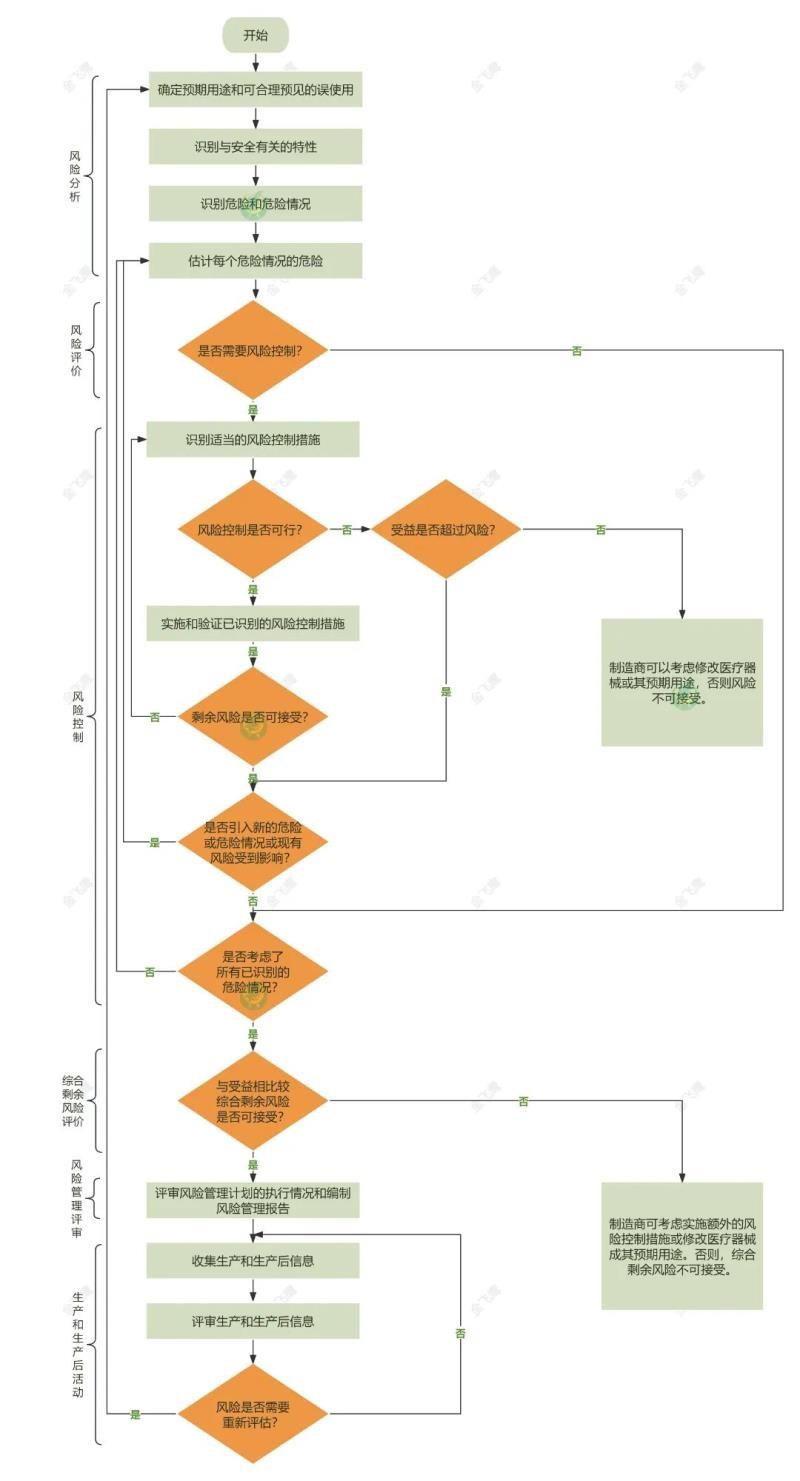
医疗器械风险管理是贯穿于产品的整个生命周期的,产品注册申报时必须提交风险管理资料,具体包括风险分析、风险评价、风险控制等内容,而在产品上市后,同样需要进行持续的风险监测,以判定是否需要重新进行风险评估。本期文章我们将医疗器械风险管理全过程以流程图展示,简单明了,大家记得收藏备用!

↑ 医疗器械风险管理全流程
医疗器械注册咨询认准betway必威西盟体育官网入口
深圳:0755-86194173
广州:020 - 82177679
湖南:0731-22881823
四川:028 - 68214295


